このシリーズでは、只見町の駅周辺を題材に、絵はがきを使った WebAR の制作を進めています。制作の途中で考えたことや、試した内容を、Blenderでの3Dモデリングやアニメーション、Web関連の学習記録として残しています。
気長にお楽しみください。
今回のテーマ
今回は、これまでに進めてきたモデリングとアニメーション作業の途中経過をまとめます。
- モデリング
– 只見線車両 - アニメーション
– 車両の走行アニメーションの下準備
🌸今回までやったこと(モデリング)
🚃只見線車両
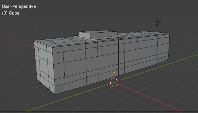
🚃現状
車窓など、まだ作り直す必要がある部分も残っていますが、全体の形としては、ようやく只見線車両らしさに近づいてきました。

🚃ここまでの道のり(やり直しの繰り返し)
当初は、あるチュートリアル動画を参考にしながら、いくつかのパーツを組み合わせて車体を作ろうとしていました。
ただ、これだと、どうにも只見線車両っぽくありません。

そこで、実際の只見線車両の写真やイラストを改めて確認し、車体を一つの立方体から、等倍スケールで作り直そうと試みました。

モデリングとアニメーションの制作には、3DCG制作ソフトの Blender を使用しています。
Blenderには、片側だけ作った形状を左右対称に複製できる「ミラー」という便利な機能があります。
まずは車体の前半分の片側を作り、ミラーで左右対称にして前半分を作成しました。
後半分についても、前半分をそのままミラーで反転させればいけると思ったのですが、よく見ると前後で形が違う。

さらに、車体が長すぎると、見た目があまりかわいくならないことや、アニメーションで曲線の線路を走らせたときに脱線しやすくなりそうだと感じたため、この段階で辞めて、また一から作り直すことにしました。

🚃参考にした立体資料(模型・玩具)
そこで参考にしたのが、サイトを探して辿り着いたこちら、Zショーティー。
この車体の長さだったら、WebAR用としても、いい感じにかわいくデフォルメ出来そうと思い購入しました。台車の形状や仕組みがいまいち分からなかったので、台車単体も別途入手しました。
緑帯の車両は東北地域色、青帯の車両は新潟色というそうです。


🚃参考図書
この時点ではキハE120を目標にしていましたが、キハ40系の床下機器の解説図が載った本を見つけ、参考として購入しました。そのまま書店をうろうろしているうちに、さらにディープな内容の本まで手に![]()
※実は、当初はイラストに合わせて、キハ40系列を目指していたのですが、只見線車両の置き換えが行われ、キハE120形になってしまったので、どうしようかと悩んでいるところです。
- ザ・ラストモーメント キハ40と国鉄型気動車
- 最新図解 鉄道の科学


🚃最大の失敗談
台車についても、車両同様に、左右対称の形状を効率よく作るため、台車の 1/4 だけ を作り、ミラー機能で形を完成させるつもりで進めていました。(この判断に至るまでに、実は一度台車を作り直しています。)
しかし、ここで大きな失敗。
🔍失敗の内容:見た目と実際のスケールが一致していなかった
台車の 1/4 の形状を作っている途中で、台車部分のスケールが「見た目」と「実際の数値」で食い違った状態 になってしまっていました。画面上では整って見えていたため、問題に気づかないまま作業を進めてしまいました。


🔍写真の見方(左:見た目 / 右:正しいスケール)
左側の写真の台車は、画面上では問題なさそうに見えますが、実際のデータとしてはスケールが揃っていないため、このままアニメーションや動きを加えると、不具合が起きやすい状態でした。
- 左側は、台車の 1/4(オレンジ色の部分)を作ったあと、ミラーで左右対称にして片側を完成させ、さらにその形が反対側にも来るようにミラーした
👉 「見た目としては整っている形」 - 右側は、その元になった 1/4 の形状について、スケールを正しく揃え直した
👉 「実際の基準となる正しい形」
この状態がなぜ起きたのかについては、後述の 🔨 技術メモ でまとめています。
📹作り直しの際に参考にしたチュートリアル動画
このあと、ミラーの使い方も含めて見直し、台車はまた、最初から作り直しました。その際に参考にした動画です。
Making a (Fast n’ Easy) Train Car in Blender 3.1 | Blender Tutorial
🌸今回までやったこと
🚃走行アニメーションの下準備
WebAR上で列車が走ることを想定した、走行アニメーションのイメージです。
まだ実際に走らせる車両モデルは完成していませんが、線路に沿って列車が動く様子を確認するため、仮の箱形モデルを使ってアニメーションのテストを行っています。
🔨技術メモ
見た目は合っているのに、実際の形がズレてしまった理由
今回の不具合の原因は、オブジェクトモードと編集モードの違いを十分に意識しないまま、見た目だけ拡大・縮小した状態でモデリングを進めてしまったことでした。
🧷Blenderの2つの作業モード
Blenderには、主に次の2つの作業モードがあります。この2つは見た目が似ていても、内部的にはまったく違う処理が行われています。
- オブジェクトモード → オブジェクト全体の「位置・回転・スケール(大きさ)」を動かすモード
- 編集モード → 頂点・辺・面など、「形そのもの」を編集するモード
🧷見た目が崩れる流れ(オブジェクトモードと編集モードの違い)
- オブジェクトモードで、オブジェクトを引き伸ばしたり縮めたりして、画面上の見た目を整えた
- そのまま 編集モードに切り替えて細かい形状(車輪やフレーム)を作り込んだ
- 見た目上は、問題なく整っているように見えた
しかし実際には、オブジェクト全体に「拡大・縮小の倍率」が残ったままになっていました。
🧷なぜ形が変わるのか
オブジェクトモードでのスケール変更は、「形を変えた」のではなく、「見た目だけを拡大・縮小している」状態です。この状態で編集モードに入ると、編集モードで作られた形は、その倍率を前提にしたサイズとして記録されます。
その結果、見た目は合っているのに、スケールを正しく揃えた瞬間に形が潰れたり、ズレたりするという現象が起こります。
今回の写真では、このような違いとして現れました。
- 左側:見た目だけ整っている状態
- 右側:スケールを正しく揃えた実際の形状


🧷この場合の解決策・本来の手順
今回のような不具合を防ぐためには、次の点が重要です。
- 形状を作る作業は 基本的に編集モードで行う
- オブジェクトモードで大きく伸ばしたり縮めたりした場合は、作業を続ける前にスケールを 1,1,1 に揃える
- 「見た目が合っている=正しい形」と思い込まない
補足:スケールを1,1,1に揃える方法
オブジェクトモードで見た目の大きさを変えたあとに、形状としてそのサイズを確定させるには、次の操作を行います。これを行うと、見た目のサイズはそのまま、スケールの数値が (1, 1, 1) にリセットされます。
- オブジェクトモードにする
- 対象のオブジェクトを選択
Ctrl + A- 「スケール」 を選択
補足:オブジェクトモードでスケール変更を使うのは、どんなとき?
なぜ「オブジェクトモードで見た目を整えてはいけない」のに、できてしまうのか、気になったので生成AIに聞いてみました。
オブジェクトモードの役割は、完成したオブジェクトを配置・調整するためのモードで、具体的には、シーン全体のバランスを見ながら、「少し大きい」「少し小さい」「位置をずらす」といった調整をするために使うようです。これは、形を変えたのではなく、見え方を変えているだけという扱いなのだそう。
🧷オジェクトモードでのスケール変更に適しているケース(生成AIの回答)
- シーン全体の中で、サイズ感を調整するとき
- キャラクターや建物を、あとから少し大きく/小さくしたいとき
- モデルが完成したあと、配置用に微調整するとき
- 親子関係(親オブジェクト)としてまとめて動かしたいとき
👫新横浜Blenderがやがや会
Blenderの学習で大変お世話になっている、もくもく会ならぬ、がやがや会です。現在、新横浜で月一で開催されています。
次回やること
下記の内容を予定しています。
- 今回までやったこと(モデリング):会津蒲生駅周辺のアイテムの紹介の続き
- 最大の失敗談&技術メモ:モデリング中にゴミ(不必要な点や線)が大量に出る理由や対策
おわりに
このシリーズでは、
- 途中の試行錯誤を残すこと
- 完璧を求めて作業を滞らせない
を目的にしています。
奥会津只見 イラスト美術館 


